Wolfgang Spahn, Josef Bucher, Marc Eyer
26.02.2026


“In 2025, more than 2 in 5 people use artificial intelligence (AI) to create content, texts or images. This figure rises to 4 in 5 among 15–24 year olds.”

“The vast majority of [USA] teachers (85%), students(86%), and parents(70%) report that they have used AI, with personal uses more common than work or school uses.”
Increased use of AI in the classroom is also bringing forth emerging questions, some of which are at the core of providing quality teaching and learning:
Half of parents and students question whether teachers who use AI are doing their job!

Research on the impact of AI in education is still emerging, with mixed findings:
It seems ChatGPT can improve outputs while weakening internal cognitive construction at the same time !?

Chatbots are designed to reduce effort and provide answers. But we want to foster learning. Educational AI shall
Specify and realize a specific AI tutor design with pedagogical principles enforced
With AI, we can pursue very different learning approaches.
| Assessing | Checks knowledge step by step, gives hints, responds evaluatively | |
| Solving | Provides the complete solution and solution path in a single answer | |
| Explaining | Delivers a structured solution in steps, checks understanding | |
| Socratic | Guides the learning path through leading questions toward a predefined sequence | |
| Epistemic | Gives feedback, hints, and structural support while leaving the solution path open |
AI should be able to support all of these teaching behaviors, but above all should pave the way toward epistemic tutoring, in order to sustainably develop real-world, higher-order thinking competencies.
To concretize our AI tutoring concept, the learning approach is based on “Common Standards for Rigor and Relevance in Teaching Academic Subjects” by Fred M. Newmann, M. Bruce King, and Dana L. Carmichael, and by John Bransford’s work on learning for understanding and transfer.
Together, they argue that“authentic intellectual work” needs tasks that:
which can only be assessed and realized through tasks that provide opportunities for struggle and require learners to find their way through:

Only via “authentic” open ended learning situations, can learners develop and practice competencies.
AFS Flugagentur - Leipzig - Markranstädt - Flugsimulator - Airbus A320 - Professional
Technology can help here.
Combine AI Dialog with Authentic Learning Contexts (Microworlds)

Seymour Papert (theory of constructionism) — learners understand best when they actively build and manipulate meaningful artifacts.
Virtual learning environment allowing students to explore and experiment
be able to quality control and monitor AI dialogs

be flexible to implement different AI behaviors and monitoring approaches

comply to EU AI Act - High-Risk AI:
recital (56) – AI systems used in education or vocational training, in particular
should be classified as high-risk AI systems.

The different teaching behaviors place very different scaffolding requirements on AI.
| Assessing | No scaffolding | |
| Solving | No scaffolding | |
| Explaining | Scaffolding for understanding | |
| Socratic | Scaffolding for problem solving | |
| Epistemic | Scaffolding for finding one’s way |
This is associated with very different requirements for AI in terms of role definition, monitoring, and quality assurance.
Jin Wang & Wenxiang Fan — The effect of ChatGPT on students’ learning performance, learning perception, and higher-order thinking: insights from a meta-analysis
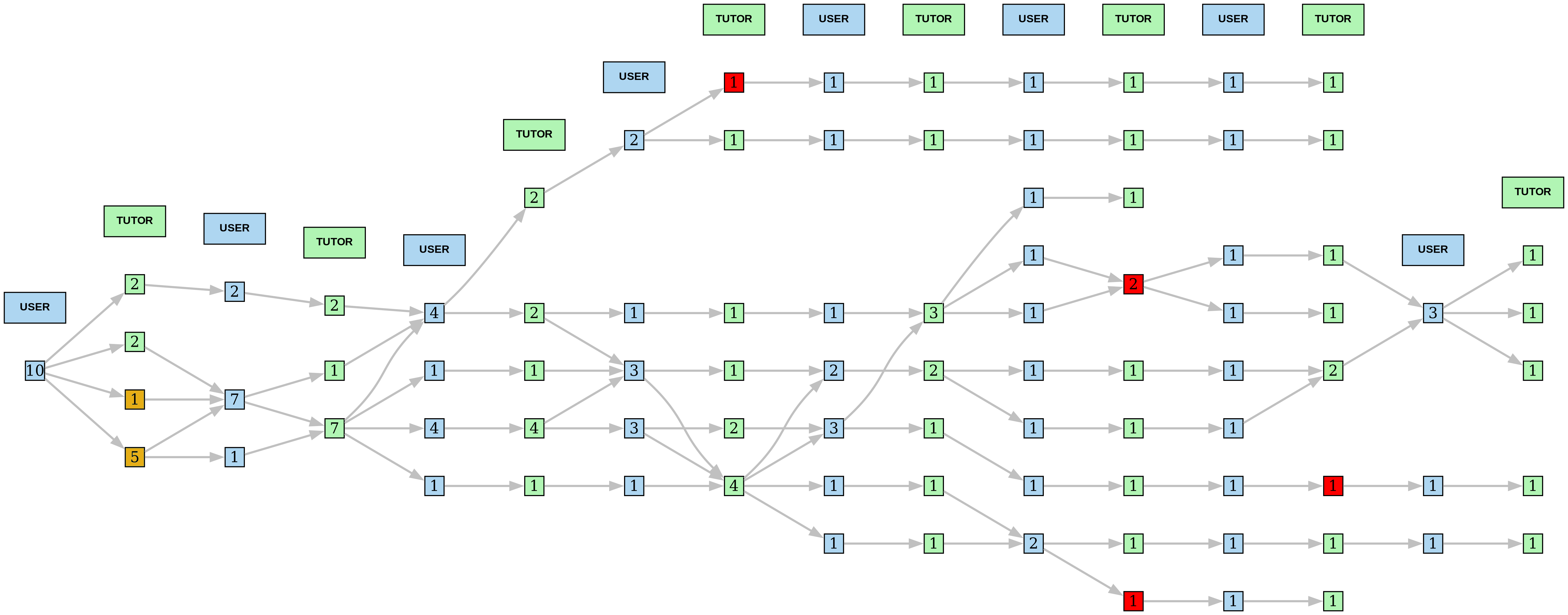
To illustrate the importance of monitoring and quality control, we repeated a AI-Tutor, AI-Student dialogue 10 times with the same initial conditions and prompts.
Despite of identical initial conditions, the dialogue diverges over time. We see deviations from the intended epistemic tutoring behavior, wrong pre-suppositions already in the first turn.
“An oral exam is not about helping the student to gain understanding, but about checking whether the student has already gained understanding.”
By the end of the didactic dialogue, the chatbot’s responses diverge significantly.

R. Langenegger. “Lernen durch KI: Eine Pilotstudie zum Einsatz eines ITS der PHBern im Informatikunterricht auf gymnasialer Stufe”. Abschlussarbeit, GymInformatik. MA thesis. PH-Bern, 2025
| Comparison | Pretest M (SD) | Posttest M (SD) | t(df) | p | d |
|---|---|---|---|---|---|
| Overall (n = 84) | 4.99 (5.72) | 11.80 (5.93) | −8.24 (83) | < .001 | 0.90 |
Knowledge increased significantly from pretest to posttest with a large effect. While gender difference present at pretest was no longer significant at posttest.
Here we see a significant variability in the quality of interaction across dialogues => Symbolic supervision and monitoring is crucial in field systems.

J. Buchner, W. Spahn, and M. Eyer. “AIDu: Epistemisches KI Tutoring für ein selbstgesteuertes Lernen”. In: SGFB Jahreskonferenz. University of Zurich, Switzerland, 2026.
Next steps

“Schweiz aktuell”, Schweizer Fernsehen “Rendez-vous”, Radio SRF Beitrag auf SRF online
- Thank you for your attention -
>/

Dr. Wolfgang Spahn0.9